SuchTree
In this article, we'll look at some basic uses of SuchTree's SuchTree class :
- Loading tree data from files
- Inspecting taxa names
- Calculating patrsitic distances between pairs of taxa
- Calculating lots of patristic distances
- Loading tree data from URLs
- Sampling patristic distances from very large trees
- Parallel processing with
SuchTree
As a bonus, we'll also cover plotting trees with toytree, which is especiall useful
in notebook enviornemnts. To run this notebook, you will need to have the following
python packages installed :
SuchTreepandascythonscipynumpymatplotlibseabornfastclusterdendropytoytreejupyter
If you want to run this locally, I recommend following the Jupyter Lab documentation.
The Internet is full of opinions about how to set up your python environment. You should find one that works for you, but this guide is as good as any to get you started. I start off by supressing some warnings that come out of scipy's hierarchal clustering function. Feel free to leave them turned on if you enjoy pendantic notifications. I'm going to assume that you are running this notebook from its locations in a local copy of the SuchTree repository for any local file paths.
%config InlineBackend.figure_format='retina'
from SuchTree import SuchTree, SuchLinkedTrees
from numpy import zeros, array
import seaborn
import pandas
import toytree
import random
import warnings
from scipy.cluster.hierarchy import ClusterWarning
warnings.simplefilter( 'ignore', UserWarning )
warnings.simplefilter( 'ignore', FutureWarning )
Let's have a look at some example data. Here is a tree of cichlid fishes from my dissertation :
tree = toytree.tree( '../../data/bigtrees/host.tree' )
canvas, axes, mark = tree.draw( tree_style='d', tip_labels_align=True )
Loading tree data into SuchTree is pretty simple -- just give it a path
to a valid Newick file.
T = SuchTree( '../../data/bigtrees/host.tree' )
The SuchTree object has a dictionary called leaves that maps leaf names onto their
node ids. We'll make extensive use of this as we put the utility through its paces.
T.leaves
{'Tropheus_moorii': 0,
'Lobochilotes_labiatus': 2,
'Tanganicodus_irsacae': 4,
'Cyprichromis_coloratus': 6,
'Haplotaxodon_microlepis': 8,
'Perissodus_microlepis': 10,
'Plecodus_straeleni': 12,
'Xenotilapia_flavipinnis': 14,
'Triglachromis_otostigma': 16,
'Reganochromis_calliurus': 18,
'Trematochromis_benthicola': 20,
'Lepidiolamprologus_profundicola': 22,
'Neolamprologus_buescheri': 24,
'Chalinochromis_brichardi': 26}
Calculating distances
SuchTree has two ways to calculate distances; one pair a time, or
in batches. Batches are more efficient because it does each calculation without
the interpreter's overhead.
Here's how to measure distances one at a time :
a = random.choice( list( T.leafs.values() ) )
b = random.choice( list( T.leafs.values() ) )
d = T.distance( a, b )
print( 'taxon 1 : %d' % a )
print( 'taxon 2 : %d' % b )
print( 'distance : %f' % d )
taxon 1 : 12
taxon 2 : 26
distance : 0.388425
The distance() function will accept either node ids (which are integers),
or taxon names (which are strings).
a = random.choice( list( T.leafs.keys() ) )
b = random.choice( list( T.leafs.keys() ) )
d = T.distance( a, b )
print( 'taxon 1 : %s' % a )
print( 'taxon 2 : %s' % b )
print( 'distance : %f' % d )
taxon 1 : Reganochromis_calliurus
taxon 2 : Haplotaxodon_microlepis
distance : 0.270743
You can loop over all of the distances one at a time to construct a distance matrix...
D1 = zeros( ( len(T.leaves),len(T.leaves) ) )
for i,a in enumerate( T.leafs.values() ) :
for j,b in enumerate( T.leafs.values() ) :
D1[i,j] = T.distance( a, b )
Let's look at the distance matrix using a nice seaborn clustermap plot.
It's worth noting that seaborn is using scipy's cluster.hierarchy functions to build
those dendrograms from the distance matrix. They aren't going to have exactly the same
topology as the input tree, which was build with RAxML.
df = pandas.DataFrame( D1, index=[ i.replace('_',' ') for i in T.leaves.keys() ] )
seaborn.clustermap( df, xticklabels=False, cmap='viridis', figsize=(6,4) )
<seaborn.matrix.ClusterGrid at 0x70655aabb4d0>

To calculate the distances in a batch, we can use the distances() function,
which takes an \(n \times 2\) array of node ids (make sure your array is representing
them as integers).
D2_list = []
for i,a in enumerate(T.leaves.values()) :
for j,b in enumerate( T.leaves.values() ) :
D2_list.append( ( a, b ) )
D2_array = array( D2_list )
print( D2_array.shape )
print( D2_array[:5] )
(196, 2)
[[0 0]
[0 2]
[0 4]
[0 6]
[0 8]]
D2 = T.distances( D2_array )
D2 = D2.reshape( ( len(T.leafs), len(T.leafs) ) )
We should get the same distance matrix and clustermap as before.
df = pandas.DataFrame( D2, index=[ i.replace('_',' ') for i in T.leaves.keys() ] )
seaborn.clustermap( df, xticklabels=False, cmap='viridis', figsize=(6,4) )
<seaborn.matrix.ClusterGrid at 0x70655a702db0>

If you want to use taxon names instead, distances_by_name() accepts an \(n \times 2\) list
of tuples of taxon names, and looks up the node ids for you.
Loading data from URLs
SuchTree can also import data from the internets. Here is the distance matrix for the penguins, from the Global Phylogeny of Birds.
T3 = SuchTree( 'https://data.vertlife.org/birdtree/PatchClade/Stage2/set10/Spheniscidae.tre' )
D3_list = []
for i,a in enumerate(T3.leafs.values()) :
for j,b in enumerate( T3.leafs.values() ) :
D3_list.append( ( a, b ) )
D3_array = array( D3_list )
D3 = T3.distances( D3_array )
D3 = D3.reshape( ( len(T3.leafs), len(T3.leafs) ) )
df = pandas.DataFrame( D3, index=[ i.replace('_',' ') for i in T3.leafs.keys() ] )
seaborn.clustermap( df, xticklabels=False, cmap='viridis', figsize=(6,4) )
<seaborn.matrix.ClusterGrid at 0x70654b07d370>

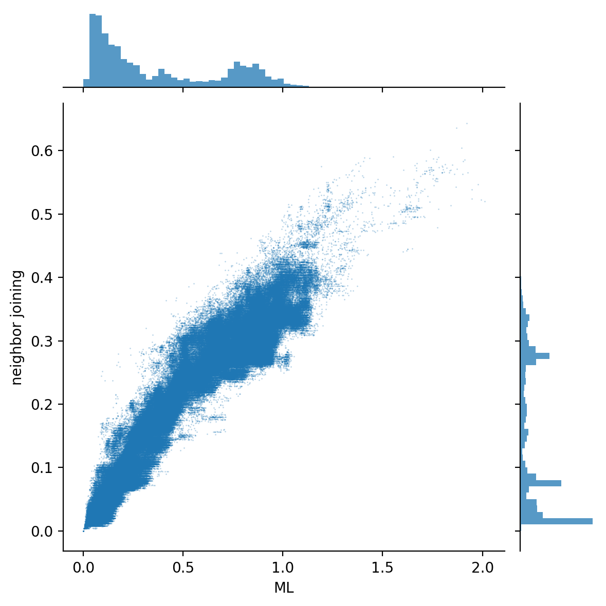
Comparing the topologies of two large trees
So far, we haven't done anything you couldn't do with other phylogenetics packages.
SuchTree really shines when you have to do a lot of distance calculations on very
large trees.
Here, we use SuchTree to compare the topology of a two trees containing the taxa
but constructed with different methods (FastTree and
neighbor joining). One million random pairs are
sampled from each tree, and the distances compared.
T1 = SuchTree( 'https://raw.githubusercontent.com/ryneches/SuchTree/refs/heads/main/data/bigtrees/ml.tree' )
T2 = SuchTree( 'https://raw.githubusercontent.com/ryneches/SuchTree/refs/heads/main/data/bigtrees/nj.tree' )
print( 'nodes : %d, leafs : %d' % ( T1.length, len(T1.leafs) ) )
print( 'nodes : %d, leafs : %d' % ( T2.length, len(T2.leafs) ) )
nodes : 108653, leafs : 54327
nodes : 108653, leafs : 54327
N = 1000000
v = list( T1.leafs.keys() )
pairs = []
for i in range(N) :
pairs.append( ( random.choice( v ), random.choice( v ) ) )
%time D1, D2 = T1.distances_by_name( pairs ), T2.distances_by_name( pairs )
CPU times: user 34.4 s, sys: 142 ms, total: 34.6 s
Wall time: 34.4 s
The distances() function, which uses node ids rather than taxa names,
would be a little bit faster. However, because the trees have different topologies,
the taxa have different node ids in each tree. SuchTree's distances_by_name()
function untangles the leaf name to leaf node id mappings for you.
df = pandas.DataFrame( { 'ML' : D1, 'neighbor joining' : D2 } )
g = seaborn.jointplot( x='ML', y='neighbor joining', data=df,
alpha=0.3, linewidth=0, s=1,
marginal_kws={ 'bins': 64, 'linewidth' : 0 } )
g.ax_joint.set_xticks( [ 0, 0.5, 1.0, 1.5, 2.0 ] )
[<matplotlib.axis.XTick at 0x70654bdfad50>,
<matplotlib.axis.XTick at 0x70654bc6aae0>,
<matplotlib.axis.XTick at 0x70654bc6b530>,
<matplotlib.axis.XTick at 0x70654bc6b3b0>,
<matplotlib.axis.XTick at 0x70654bc7e2a0>]

from scipy.stats import spearmanr, kendalltau, pearsonr
print( 'Spearman\'s rs : %0.3f' % spearmanr( D1, D2 )[0] )
print( 'Kendall\'s tau : %0.3f' % kendalltau( D1, D2 )[0] )
print( 'Pearson\'s r : %0.3f' % pearsonr( D1, D2 )[0] )
Spearman's rs : 0.961
Kendall's tau : 0.824
Pearson's r : 0.969
Parallel processing with SuchTree
Another advantage of SuchTree's support for performing batches of distance
calculations is that these calculations can run outside of Python's
global interpreter lock.
This makes it possible to parallelize with Python's Threads
or multiprocessing libraries. On
most Unix-like operating systems, multiprocessing.Pool uses a
copy-on-write scheme for data shared by jobs. Internally, SuchTree stores tree topology
data as an immutable block of memory, so no copying will take place.
For better or worse, Python gives users a lot of different strategies for parallel processing. SuchTree is designed to work seamlessly with all of them.
| Approach | Parallelism | Memory | Overhead | Best for |
|---|---|---|---|---|
| Threading | No (GIL) | Shared | Low | I/O bound |
| ProcessPoolExecutor | Yes | Copied | High (pickle) | Small data |
| Pool with fork | Yes | Shared (CoW) | Minimal | Immutable data |
| Pool with spawn | Yes | Copied | High (pickle) | Windows |
SuchTree intentionally does not allow the user to alter trees once they are created,
and so distance calculations are always thread safe. This makes it possible to use only
one instance of a tree for all threads (or processes or subinterpreters or whatever
parallel processing scheme you choose). This gives you best chance of keeping the data
within the CPU's L3 cache for maximum performance.
First, let's create a Cython function that calls SuchTree outside of the GIL.
%load_ext Cython
%%cython
import cython
from libc.math cimport sqrt
def correlation(double[:] x, double[:] y) :
if x.shape[0] != y.shape[0] :
raise ValueError( 'Arrays must have the same length' )
if x.shape[0] < 2 :
raise ValueError( 'Arrays must have at least 2 elements' )
return _correlation( x, y )
@cython.boundscheck(False)
@cython.wraparound(False)
@cython.cdivision(True)
cdef double _correlation( double[:] x, double[:] y ) nogil :
cdef int n = x.shape[0]
cdef int i
cdef double r = 0.0
cdef double xbar = 0.0
cdef double ybar = 0.0
cdef double sx = 0.0
cdef double sy = 0.0
cdef double dx, dy
# Compute means
for i in range(n):
xbar += x[i]
ybar += y[i]
xbar /= n
ybar /= n
# Compute standard deviations and correlation in one pass
for i in range(n):
dx = x[i] - xbar
dy = y[i] - ybar
sx += dx * dx
sy += dy * dy
r += dx * dy
sx = sqrt(sx)
sy = sqrt(sy)
# Handle zero variance case
if sx == 0.0 or sy == 0.0:
return 0.0
return r / (sx * sy)
Next, we'll load use Pool.map() from Python's multiprocessing library to run our processes in parallel.
from multiprocessing import Pool
n = 4 # number of processes
m = 12 # number of work units
v = list( T1.leaves.keys() )
def worker_task( args ) :
block_idx, v, T1_leafs, T2_leafs = args
random.seed( block_idx ) # Different seed per block
pairs = []
for _ in range( 100000 ) :
pairs.append( ( T1_leafs[ random.choice(v) ],
T2_leafs[ random.choice(v) ] ) )
task = array( pairs, dtype=int )
D1 = T1.distances(task)
D2 = T2.distances(task)
return correlation( D1, D2 )
print( 'building work blocks...' )
work_items = [ (i, v, dict(T1.leaves), dict(T2.leaves) )
for i in range(m) ]
print( 'processing...' )
with Pool( processes=n ) as pool :
results = pool.map( worker_task, work_items )
print( '\nResults :' )
for r in results :
print(r)
building work blocks...
processing...
Results :
0.7835680969259644
0.7848744370724512
0.7844003849954652
0.7850059312425519
0.7828163187067951
0.7839538411961768
0.783997570675356
0.7853124277733835
0.7865262108378938
0.7851786514073134
0.7847794533814942
0.7842134015490633
Adapting algorithms to parallel processing is a complex topic, and this is only a toy example. Hopefully it is useful, but don't take this as the final word. SuchTree is designed to sidestep many of the problems commonly encountered in parallel computing, but that doesn't mean you won't discover problems anyway!